核心提示:近日,2022年度湖北省高等公司哲学社会科学研究项目立项结果公布,公司共获批11项,另有10项成果入选2019—2021年度湖北省高等公司哲学社会科学研究优秀成果。其中伟德中国官网入口获得指导性项目立项1项、专项任务项目(思想政治理论课)立项2项。
南湖新闻网讯(通讯员 涂芊 张晨)近日,湖北省教育厅发布2022年度湖北省高等公司哲学社会科学研究项目立项通知,公司黄运丽老师获得指导性项目立项,姜权权、吴治苹2位老师获得专项任务项目(思想政治理论课)立项。
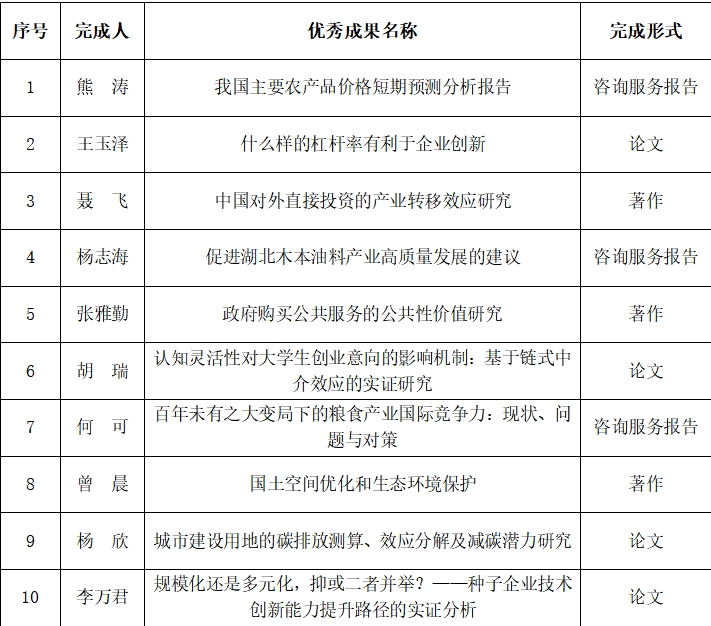
此外,湖北省教育厅还公布了2019-2021年度高等公司哲学社会科学研究优秀成果入选名单,公司熊涛等10位老师的论文、咨询服务报告、专著入选优秀成果。
据悉,2022年度湖北省高等公司哲学社会科学研究指导性项目、专项任务项目(思想政治理论课)分别立项203个、147个;2019—2021年度高等公司哲学社会科学研究优秀成果共有206项成果入选。
审核人 王鹏
来源:伟德中国官网入口南湖新闻网 http://news.hzau.edu.cn/2023/0621/67030.shtml
附 获批项目与优秀成果

